九州体育

招标采购

-Bidding

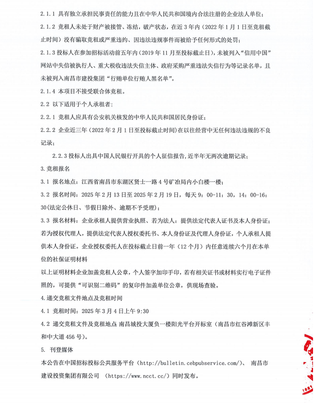
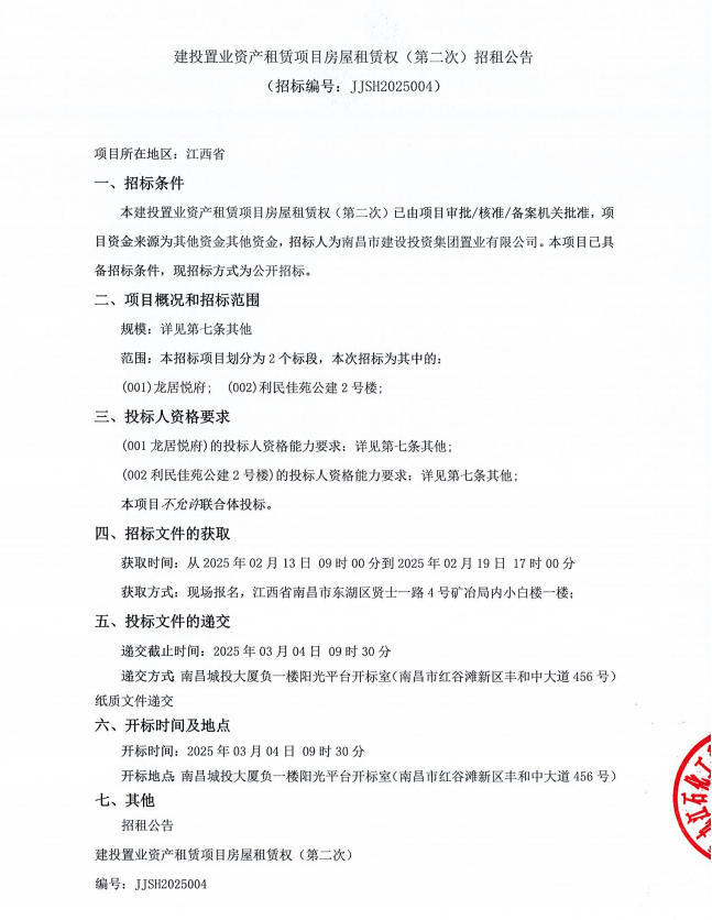
建投置业资产租赁项目房屋租赁权(第二次)招租公告

日期:2025-02-13

image.png

image.png

image.png

image.png

文章评论

表情

共 0 条评论,查看全部
  • 这篇文章还没有收到评论,赶紧来抢沙发吧~